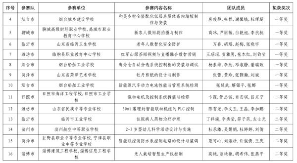
近日,由山东省教育厅主办的2025年山东省职业院校教学能力大赛圆满落下帷幕。经过激烈角逐,我校参赛团队凭借课程《牡丹剪纸的设计与制作》在全省中职专业课程二组的99支参赛队伍中脱颖而出,荣获一等奖。


作为全省职业教育领域层次zui高、影响力zui广的教师教学赛事,本次大赛旨在全面提升教师的教学设计能力、课堂创新能力与课程育人水平,推动职业教育教学质量持续提升。我校参赛团队以传统非遗文化“牡丹剪纸”为教学主题,创新性地将美术设计与工艺实践、数字创意与文化传承深度融合,构建出“项目导向—技艺传承—创新表达”的一体化教学模式。课程设计既体现了传统艺术的文化根基,又展示了现代职业教育的创新魅力,获得专家评审组一致好评。

此次荣誉的取得,是我校坚持“以赛促教、以赛促研、以赛促改”教学改革理念的生动成果,充分展现了我校教师团队扎实的专业功底、卓越的教学能力与出色的团队协作精神。学校将以此次获奖为契机,继续深化课堂教学改革,强化课程思政与非遗文化的融合创新,推动专业建设和教学质量迈上新台阶,为培养德技并修、艺能并进的高素质艺术类技能人才贡献更大力量。
| 上一条:学消防知识,筑平安校园 ——消防安全知识普及 | 下一条:没有了 |











